Archivo:Mentefacto Atmósfera Terrestre.png
Ir a la navegación
Ir a la búsqueda
Tamaño de esta previsualización: 800 × 550 píxeles. Otra resolución: 1521 × 1046 píxeles.
Archivo original (1521 × 1046 píxeles; tamaño de archivo: 36 kB; tipo MIME: image/png)
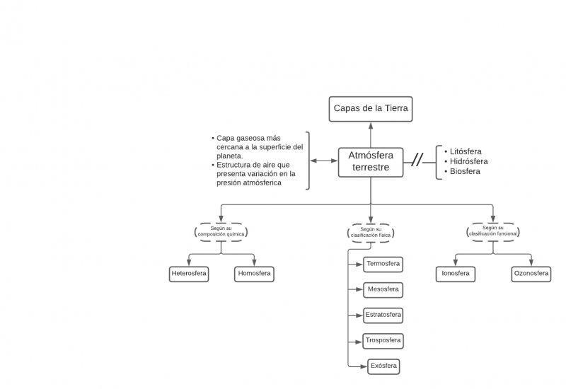
El mentefacto tratará la clasificación química, física y funcional de la Atmósfera Terrestre, su definición y exclusiones.
Historial del archivo
Haz clic sobre una fecha y hora para ver el archivo tal como apareció en ese momento.
| Fecha y hora | Miniatura | Dimensiones | Usuario | Comentario | |
|---|---|---|---|---|---|
| actual | 01:04 20 may 2023 | 1521 × 1046 (36 kB) | Sarahidelacruzm@lev.edu.ec (discusión | contribs.) |
No puedes sobrescribir este archivo.
Usos del archivo
No hay páginas que enlacen a este archivo.