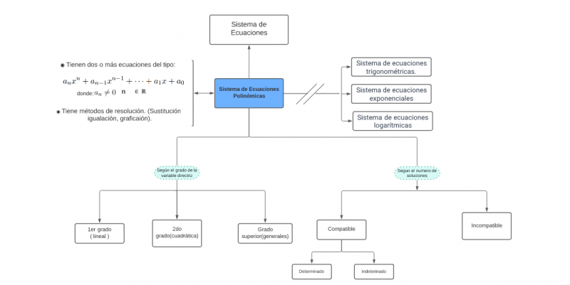
Archivo:Mentefacto Sistema Ecuaciones Polinómicas .png
Ir a la navegación
Ir a la búsqueda
Tamaño de esta previsualización: 800 × 401 píxeles. Otra resolución: 1163 × 583 píxeles.
Archivo original (1163 × 583 píxeles; tamaño de archivo: 47 kB; tipo MIME: image/png)
Mentefacto Sistema Ecuaciones Polinómicas
Historial del archivo
Haz clic sobre una fecha y hora para ver el archivo tal como apareció en ese momento.
| Fecha y hora | Miniatura | Dimensiones | Usuario | Comentario | |
|---|---|---|---|---|---|
| actual | 03:32 20 may 2023 | 1163 × 583 (47 kB) | Juancapelor@lev.edu.ec (discusión | contribs.) |
No puedes sobrescribir este archivo.
Usos del archivo
La siguiente página usa este archivo: