Diferencia entre revisiones de «Mentefacto Atmósfera Terrestre»
(Añadí el mentefacto principal, sus proposiciones, con sus respectivos ejemplos y argumentaciones.) |
mSin resumen de edición |
||
| Línea 1: | Línea 1: | ||
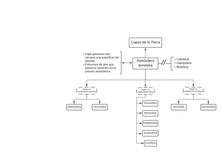
[[Archivo:Mentefacto Atmósfera Terrestre.png|izquierda|miniaturadeimagen|774x774px|El mentefacto tratará la clasificación química, física y funcional de la Atmósfera Terrestre, también su definición y exclusiones.]] | [[Archivo:Mentefacto Atmósfera Terrestre.png|izquierda|miniaturadeimagen|774x774px|El mentefacto tratará la clasificación química, física y funcional de la Atmósfera Terrestre, también su definición y exclusiones.]] | ||
Revisión del 02:26 20 may 2023
Paquete proposicional
P1. Toda atmósfera terrestre es capa de la Tierra.
P2.1. Toda atmósfera terrestre es capa gaseosa más cercana a la superficie del planeta.
P2.2. Toda atmósfera terrestre es estructura de aire que presenta variación en la presión atmosférica.
P3.1. Ninguna atmósfera terrestre es litosfera.
P3.2. Ninguna atmósfera terrestre es hidrosfera.
P3.3. Ninguna atmósfera terrestre es biosfera.
P4.1. Alguna atmósfera terrestre según su composición química es heterosfera.
P4.2. Alguna atmósfera terrestre según su composición química es homosfera.
/P5.1. Alguna atmósfera terrestre según su clasificación física es termosfera.
P5.2. Alguna atmósfera terrestre según su clasificación física es mesosfera.
P5.3. Alguna atmósfera terrestre según su clasificación física es estratosfera.
P5.4. Alguna atmósfera terrestre según su clasificación física es troposfera.
P5.5. Alguna atmósfera terrestre según su clasificación física es exósfera.
P6.1. Alguna atmósfera terrestre según su clasificación funcional es ionosfera.
P6.2. Alguna atmósfera terrestre según su clasificación funcional es ozonosfera.
Análisis proposicional
P1. Toda atmósfera terrestre es capa de la Tierra.
Arg: El planeta Tierra cuenta con tres capas que son la hidrosfera que es la capa líquida, la geosfera o litosfera es la capa sólida y rocosa. Y de la que se va a tratar es la atmósfera siendo la capa de aire que rodea al planeta, la menos densa y la más cercana al planeta. Siendo la responsable de la vida en el planeta.
Ejemplo: Mentefacto:
P2.1. Toda atmósfera terrestre es capa gaseosa más cercana a la superficie del planeta.
Arg: La atmósfera es una mezcla de gases, en los que destaca el nitrógeno, el oxígeno, el argón y el dióxido de carbono. Se mantiene cerca de la superficie del planeta gracias a la atracción gravitacional de la Tierra.
Ejemplo: Mentefacto:
P2.2. Toda atmósfera terrestre es estructura de aire que presenta variación en la presión atmosférica.
Arg: La mayor parte de la masa atmosférica se encuentra en los primeros kilómetros de la superficie terrestre y el peso ejercido por esta masa es la presión atmosférica, esta misma varía de acuerdo a la altura, mientras mayor sea la altura la presión aumenta.
Ejemplo: Mentefacto:
P3.1. Ninguna atmósfera terrestre es litosfera.
Arg: La atmósfera es la capa gaseosa de la Tierra y recubre el planeta, mientra que la litosfera es la capa sólida de la Tierra y conforma la parte más superficial de la corteza continental y oceánica.
Ejemplo: Mentefacto:
P3.2. Ninguna atmósfera terrestre es hidrosfera.
Arg: La hidrosfera es la capa líquida de la corteza terrestre en la que se encuentra toda el agua del planeta; tanto dulce como salada. Mientras que la atmósfera es la capa gaseosa de la corteza.
Ejemplo: Mentefacto:
P3.3. Ninguna atmósfera terrestre es biosfera.
Arg: La biosfera es la capa de la corteza terrestre que ocupa gran parte de la superficie, y en la que los principales elementos de la naturaleza interactúan entre sí con ayuda de la energía solar.
Ejemplo: Mentefacto:
P4.1. Alguna atmósfera terrestre según su composición es heterosfera.
Arg: La heterosfera también es conocida como atmósfera superior, su composición cambia de acuerdo a la altitud a la que se encuentre. En los primeros 80-400 km está la capa de nitrógeno molecular, de los 400-1.100 km es la capa de oxígeno atómico, de los 1.100-3.500 km está la capa de helio y en los 3.500-10.000 km está.
Ejemplo: Mentefacto:
P4.2. Alguna atmósfera terrestre según su composición es homosfera.
Arg: Es la capa en la que los gases se mezclan homogéneamente, de allí su nombre; esto pasa debido a la mezcla turbulenta o a la difusión de remolinos. De la misma forma en esta capa se dan la mayor parte de la composición del aire que se vuelve uniforme.
Ejemplo: Mentefacto:
P5.1. Alguna atmósfera terrestre según su clasificación física es termosfera.
Arg: La termosfera ayuda a regular y proteger la temperatura de la Tierra al absorber grandes cantidades de radiación UV y rayos X provenientes del Sol. Siendo que la termosfera actúa en función del Sol, cuando esta estrella está más activa, la capa se calienta y aumenta su tamaño al igual que su protección.
Ejemplo: Mentefacto:
P5.2. Alguna atmósfera terrestre según su clasificación física es mesosfera.
Arg: La mesosfera es la capa que protege la Tierra, pues destruye muchos de los meteoritos y asteroides, haciéndolos arder en resultado de la fricción con las moléculas de aire; formando meteoritos luminosos o mejor conocidos por estrellas fugaces antes de que lleguen a la superficie terrestre; protegiéndola de masas rocosas celestes. Otra de sus funciones es la de proteger a la superficie de las radiaciones UV.
Ejemplo: Mentefacto:
P5.3. Alguna atmósfera terrestre según su clasificación física es estratosfera.
Arg: Al llegar el material que es expulsado en las erupciones volcánicas y como está capa impide la mezcla de aires, se produce la estratificación causando el enfriamiento de la superficie terrestre.
Ejemplo: Mentefacto:
P5.4. Alguna atmósfera terrestre según su clasificación física es troposfera.
Arg: La troposfera está compuesta por capas distintas en las que están los gases que se separan en función de su peso; una de estas capas se encuentra la capa de ozono, esta está formada por una capa de gases que cumplen la función de absorber la radiación solar.
Al llegar el material que es expulsado en las erupciones volcánicas y como está capa impide la mezcla de aires, se produce la estratificación causando el enfriamiento de la superficie terrestre.
Ejemplo: Mentefacto:
P5.5. Alguna atmósfera terrestre según su clasificación física es exósfera.
Arg: La exosfera se refiere a la primera capa de defensa del planeta en contra de los rayos solares, asteroides, meteoritos y rayos cósmicos. Es la capa de la Tierra en la que es perfecto para que los satélites artificiales roten.
Ejemplo: Mentefacto:
P6.1. Alguna atmósfera terrestre según su clasificación funcional es ionosfera.
Arg: La ionosfera hace que los gases se agiten por la radiación solar y formen iones con carga eléctrica a mas de que influye en la propagación de las ondas de radiación hacia lugares distantes del planeta. Cambiando de tamaño de acuerdo a la cantidad de energía que absorbe del sol.
Ejemplo: Mentefacto:
P6.2. Alguna atmósfera terrestre según su clasificación funcional es ozonosfera.
Arg: Esta absorbe el 99% de la radiación ultravioleta de alta frecuencia, se encuentra en la estratosfera y se desarrolla en esta capa debido a la interacción de fotones solares de luz ultravioleta con las moléculas de oxígeno, que hace que estas se dividen en átomos del mismo, para luego combinarse con otras las moléculas de oxígeno que están sin disociar formando moléculas de ozono.
Ejemplo: Mentefacto:
Referencias
AcademiaLab. (2022). Homosfera _ AcademiaLab. Academia-Lab.com. https://academia-lab.com/enciclopedia/homosfera/
Capas de la Tierra. (2018). Exosfera - Qué es, Características, Composición, Función y Más. CAPAS de LA TIERRA. https://www.capasdelatierra.org/exosfera/
Capas de la Tierra. (2022a). Mesosfera - Características, Temperatura, Función, Composición y Más. CAPAS de LA TIERRA. https://www.capasdelatierra.org/mesosfera/
Capas de la Tierra. (2022b). Termosfera - Características, Importancia, Imágenes (2022). CAPAS de LA TIERRA. https://www.capasdelatierra.org/termosfera/
Ciencia. (2018, February 13). Capas internas y externas de la Tierra ¿Cómo está formada? Ciencia Divertida Galicia. https://cienciadivertida.gal/capas-internas-y-externas-de-la-tierra-como-esta-formada/
Gabler, R.E., Petersen, J.F., Trapasso, L.M. Sack, D. (2009) Physical Geography 9th ed. Brooks/Cole Cengage Learning. USA.
Icontec. (2020). QUE ES LA CAPA DE OZONO. Equipos Y Laboratorio de Colombia. https://www.equiposylaboratorio.com/portal/articulo-ampliado/que-es-la-capa-de-ozono#:~:text=Se%20denomina%20capa%20de%20ozono
Luis Montesoto. (2019, August). ¿Cuáles son las capas atmosféricas? «Libro de Respuestas. Www.libroderespuestas.com. https://www.libroderespuestas.com/cuales-son-las-capas-atmosfericas/
Meteorología, A.-A. E. de. (2018). Capa de ozono estratosférico (ozonosfera). MeteoGlosario Visual. https://meteoglosario.aemet.es/es/termino/856_capa-de-ozono-estratosferico-ozonosfera
NASA place. (2019). Ionosphere | NASA Space Place – NASA Science for Kids. Spaceplace.nasa.gov. https://spaceplace.nasa.gov/ionosphere/sp/
Sánchez, J. (2021). Qué es la BIOSFERA: Capas y Características - Resumen. Ecologiaverde.com. https://www.ecologiaverde.com/que-es-la-biosfera-capas-y-caracteristicas-1981.html
UNAM. (2018). TEMA 3. LA ATMÓSFERA. https://www.um.es/sabio/docs-cmsweb/materias-pau-bachillerato/tema_3_.pdf


