Diferencia entre revisiones de «Pseudomentefacto de la Sílaba»

De WikiLev
Ir a la navegación Ir a la búsqueda
(viñetas)
Sin resumen de edición
Línea 39: Línea 39:


P4: Ninguna sílaba es un conjunto de letras consonantes.
P4: Ninguna sílaba es un conjunto de letras consonantes.
----'''Mentefactos Proposicionales'''
----
 
<gallery caption="Mentefactos proposicionales">
 
<gallery>
Archivo:Mentefacto P1..jpg|P1.:Toda sílaba es parte de la palabra
Archivo:Mentefacto P1..jpg|P1.:Toda sílaba es parte de la palabra
Archivo:Mentefacto tipo A-2.png|P2.1:Toda sílaba es un conjunto de letras que se pronuncian en un solo golpe de voz.
Archivo:Mentefacto tipo A-2.png|P2.1:Toda sílaba es un conjunto de letras que se pronuncian en un solo golpe de voz.
Línea 61: Línea 59:
----'''<big>Argumentaciones</big>'''
----'''<big>Argumentaciones</big>'''


P1.:Toda sílaba es parte de la palabra
'''P1.:Toda sílaba es parte de la palabra'''


La sílaba es parte de la palabra ya que una palabra es el conjunto de 2 o más sílabas.
La sílaba es parte de la palabra ya que una palabra es el conjunto de 2 o más sílabas.
Línea 91: Línea 89:




P3.3: Alguna sílaba según su acento es Sílaba átona.
 
'''P3.3: Alguna sílaba según su acento es Sílaba átona.'''


Se denomina sílaba átona a las sílabas que tienen la menor fuerza de voz por ejemplo Ma-ra-cu-ya, Ma,ra y ya serían las sílabas átonas ya que en estas no recae la mayor fuerza de voz.
Se denomina sílaba átona a las sílabas que tienen la menor fuerza de voz por ejemplo Ma-ra-cu-ya, Ma,ra y ya serían las sílabas átonas ya que en estas no recae la mayor fuerza de voz.

Revisión del 14:36 20 abr 2023

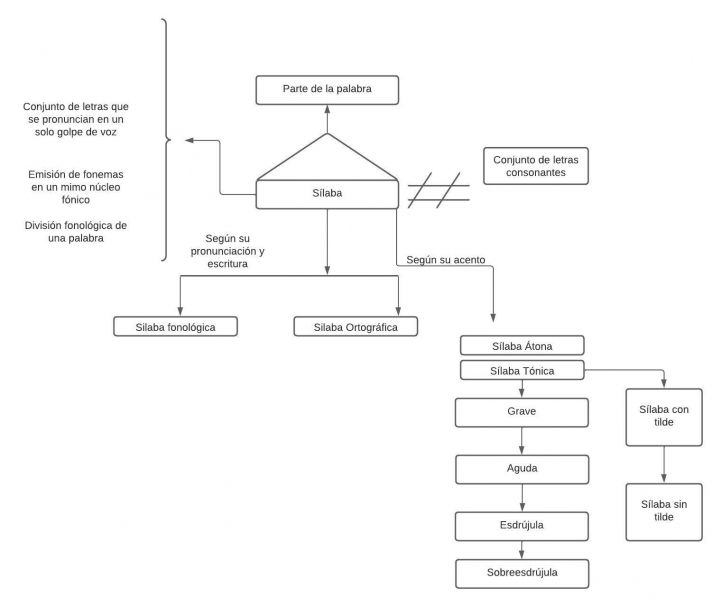
Pseudomentefacto Sílaba

Paquete proposicional

Supraordinadas

P1.:Toda sílaba es parte de la palabra

Isoordinadas

P2.1:Toda sílaba es un conjunto de letras que se pronuncian en un solo golpe de voz.

P2.2: Toda sílaba es una emisión de fonemas en un mismo núcleo fónico.

P2.3: Toda sílaba es la división fonológica de la palabra.

Infraordinadas

P3.1: Alguna sílaba según su pronunciación y escritura es Sílaba fonológica.

P3.2: Alguna sílaba según su pronunciación y escritura es Sílaba Ortográfica.

P3.3: Alguna sílaba según su acento es Sílaba átona.

P3.4:  Alguna sílaba según su acento es Sílaba tónica.

P3.4.1: Alguna sílaba tónica es Grave.

P3.4.2: Alguna sílaba tónica es Aguda.

P3.4.3: Alguna sílaba tónica es Esdrújula.

P3.4.4: Alguna sílaba tónica es Sobreesdrújula.

P3.4.5: Alguna sílaba tónica es sílaba con tilde.

P3.4.6: Alguna sílaba tónica es sílaba sin tilde.

Exclusiones

P4: Ninguna sílaba es un conjunto de letras consonantes.



Argumentaciones

P1.:Toda sílaba es parte de la palabra

La sílaba es parte de la palabra ya que una palabra es el conjunto de 2 o más sílabas.


P2.1:Toda sílaba es un conjunto de letras que se pronuncian en un solo golpe de voz.

Ya que significa toda la sílaba en un solo golpe de voz por ejemplo pa que se pronuncia en un solo golpe de voz y p-a que se pronuncian en 2 golpes de voz.


P2.2: Toda sílaba es una emisión de fonemas en un mismo núcleo fónico.

Es la división fonológica de una palabra por ejemplo pa-pe-le-ra


P2.3: Toda sílaba es la división fonológica de la palabra.

Ya que la sílaba es cada una de las unidades fonológicas en que podemos dividir una palabra.


P3.1: Alguna sílaba según su pronunciación y escritura es Sílaba fonológica.

Unidad de la lengua española formada por uno o más sonidos agrupados en torno a un núcleo de sonoridad mayor


P3.2: Alguna sílaba según su pronunciación y escritura es Sílaba Ortográfica.

Se lo denomina así cuando hay casos especiales como por ejemplo un diptongo al inicio de la palabra y uniones entre un prefijo y un lexema, ejemplo: preinscripción ortográficamente sería: preinscripción pero fonéticamente es: pre-ins-crip-ción


P3.3: Alguna sílaba según su acento es Sílaba átona.

Se denomina sílaba átona a las sílabas que tienen la menor fuerza de voz por ejemplo Ma-ra-cu-ya, Ma,ra y ya serían las sílabas átonas ya que en estas no recae la mayor fuerza de voz.


P3.4:  Alguna sílaba según su acento es Sílaba tónica.

Se denomina Sílaba tónica a la sílaba en una palabra con mayor fuerza de voz, ejemplo á-ra-be, la sílaba tónica sería á ya que en esta sílaba recae la mayor fuerza de voz.


P3.4.1: Alguna sílaba tónica es Grave.

Argumentación:Se denomina así a la mayor fuerza de voz en la penúltima sílaba, por ejemplo Le-chu-ga, cuya sílaba tónica sería chu ya que recae la fuerza de voz en la penúltima sílaba provocando así una palabra grave.


P3.4.2: Alguna sílaba tónica es Aguda.

Se denomina así a la mayor fuerza de voz en la última sílaba, por ejemplo

a-ves-truz cuya sílaba tónica sería truz ya que aquí recae la mayor fuerza de voz provocando así una palabra aguda.


P3.4.3: Alguna sílaba tónica es Esdrújula.

Se denomina así a la mayor fuerza de voz en la antepenúltima sílaba por ejemplo, Es-drú-ju-la cuya sílaba tónica sería drú ya que recae la fuerza de voz en la antepenúltima sílaba provocando así una palabra Esdrújula


P3.4.4: Alguna sílaba tónica es Sobreesdrújula.

Se denomina sílaba sobreesdrújula a aquella sílaba que posee la mayor fuerza de voz en la sílaba anterior de la antepenúltima, por ejemplo ábremelo cuya fuerza de voz recae en la á, provocando una palabra Sobreesdrújula


P3.4.5: Alguna sílaba tónica es sílaba con tilde.

Porque según su acento puede tener tilde como no puede tener tilde, ya que existen reglas con cada una.


P3.4.6: Alguna sílaba tónica es sílaba sin tilde.

No poseen tilde aquellas sílabas que siguen las reglas del lenguaje.


P4: Ninguna sílaba es un conjunto de letras consonantes.

Ya que una sílaba es un conjunto de letras asonantes y consonantes por ejemplo ta que, si fuera un conjunto de sílabas consonantes no sería pronunciable ni legible ya que sería algo así tt cuyo significado es nulo.


Referencias

  • “Ortografía Del Español: ¿Qué Son Las Sílabas?” GCFGlobal.org, edu.gcfglobal.org/es/ortografia-del-espanol/que-son-las-silabas/1/.
  • “Sílaba, ¿Qué Es Una?” La Vanguardia, 20 Nov. 2019, www.lavanguardia.com/cultura/gramatica/20191120/47402556981/silaba-definicion-tipos-ejemplos.html.
  • “Sílabas - Concepto, Clasificación Y Ejemplos.” Concepto, concepto.de/silabas/#:~:text=Atendiendo%20al%20n%C3%BAmero%20de%20s%C3%ADlabas. Accessed 18 Apr. 2023.