Inferir Propocicion

De WikiLev
Ir a la navegación Ir a la búsqueda

Pasos para inferir proposiciones

PROCEDIMIENTO PARA INFERIR PROPOSICIONES

Mentefacto

Pasos

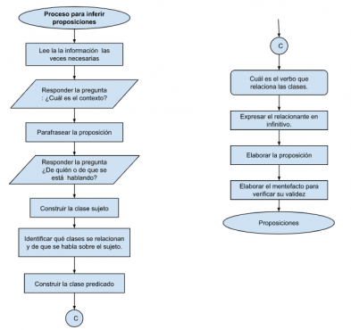
Paso 1 Lee la información las veces que sean necesarias hasta comprenderla y define  las palabras que no comprendes.

Paso 2 Responder la pregunta : ¿Cuál es el contexto de la información ?

Paso 3 Parafrasear la información y expresarla en tus propias palabras ya sea con una paráfrasis mecánica  o con una constructiva.

Paso 4 Responder la pregunta  ¿De quién o de que se está  hablando?

Paso 5 Construir la clase sujeto.

Paso 6  Identificar qué clases se relacionan y de que se habla sobre el sujeto.  

Paso 7 Construir la clase predicado.

Paso 8 Identificar cuál es el verbo que relaciona las clases.

Paso 9 Expresar el relacionante en infinitivo.

Paso 10 Elaborar la proposición estándar.

Paso 11 Elaborar el mentefacto para verificar la validez.

Ejemplo:

"Ana acaba de tomar un taxi al aeropuerto".

A partir de esta información, podemos inferir las siguientes proposiciones:

¿Cuál es el contexto de la información ?

Ana va a viajar

¿De quién o de que se está  hablando?

De  Ana y su medio de transporte

Afirmaciones

Ana está viajando al aeropuerto.

Ana no está conduciendo al aeropuerto.

Ana no está tomando el transporte público al aeropuerto.

Ana probablemente tiene prisa.

Ana podría estar llegando tarde para un vuelo.