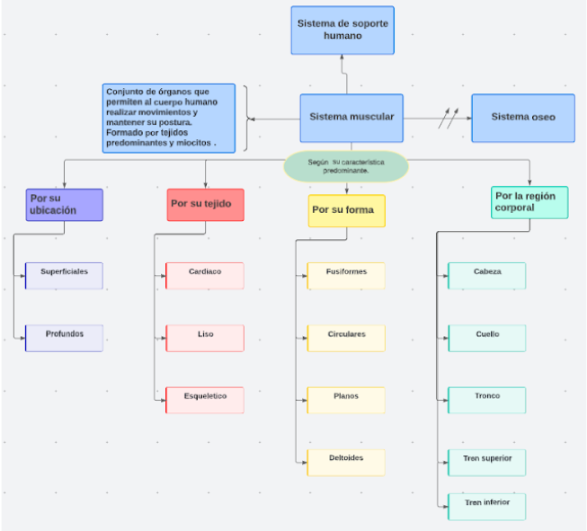
Mentefacto Conceptual Sistema Muscular
Paquete proposicional
Supraordinada:
P1.-Todo sistema muscular es sistema de soporte humano.
Isoordinada:
P2.1-Todo sistema muscular es sistema que permite el movimiento del cuerpo
P2.2- Todo sistema muscular es sistema que posee miocitos y tejido predominante.
Exclusiòn:
P3- Ningún sistema muscular es sistema óseo.
Infraordinada:
P4. Todo sistema muscular es un sistema que se clasifica según su característica predominante.
P4.1- Algún sistema muscular es sistema que se clasifica según su ubicación
P4.1.1 -Algún sistema muscular según su ubicación es músculo superficial.
P4.1.2 -Algún sistema muscular según su ubicación es músculo profundo.
P4.2- Algún sistema muscular es sistema que se clasifica según su tejido
P4.2.1- Algún sistema muscular según su tejido es tejido cardíaco.
P4.2.2- Algún sistema muscular según su tejido es tejido liso.
P4.2.3- Algún sistema muscular según su tejido es tejido esquelético
P4.3.- Algún sistema muscular es sistema que se clasifica según su forma
P4.3.1.- Algún sistema muscular según su forma es fusiforme
P4.3.2.- Algún sistema muscular según su forma es circular
P4.3.3.- Algún sistema muscular según su forma es plano
P4.3.4.- Algún sistema muscular según su forma es deltoides
- Mentefactos Proposicionales
Argumentaciones
P1.-Todo sistema muscular es sistema de soporte humano.
El sistema motor, también llamado sistema músculo-esquelético, está formado por huesos, músculos, tendones y ligamentos. Los huesos forman el esqueleto y los músculos se unen a los huesos mediante tendones, lo que permite el movimiento de las articulaciones y mantiene la postura del cuerpo.
P2.1-Todo sistema muscular es sistema que permite el movimiento del cuerpo
Los músculos del cuerpo humano están involucrados en la realización de los movimientos óseos y varias acciones del ejercicio. Los músculos se contraen y se relajan para permitir la capacidad de realizar movilidad y diversos movimientos.
P2.2- Todo sistema muscular es sistema que posee miocitos y tejido predominante.
Los miocitos son células alargadas y de múltiples centros que pueden comprimir en respuesta a una señal eléctrica, lo que permite que el sistema muscular produzca movimientos y mantenga una pose del cuerpo. Por lo tanto, la presencia de miocitos es un elemento clave que determina la función del sistema muscular.
P3-Ningún sistema muscular es sistema óseo.
El sistema muscular y el sistema óseo son dos sistemas diferentes, pero están estrechamente conectados y trabajan juntos en el cuerpo humano y en muchos otros organismos vertebrales, además cabe destacar que el sistema muscular consiste en músculos que son tejidos comprimidos y relajados para generar movimiento en el cuerpo. El sistema óseo, por otro lado, consiste en huesos que proporcionan apoyo estructural, protección de los órganos internos y son un lugar de producción de sangre.
P4. Todo sistema muscular es un sistema que se clasifica según su característica predominante.
El sistema muscular se refiere a grupos de músculos que trabajan juntos para realizar una función específica, como la contracción y relajación de los músculos para permitir el movimiento. Cada sistema muscular se caracteriza por una característica clave, que puede ser la fuerza, la velocidad, la resistencia o la coordinación.
P4.1- Algún sistema muscular es sistema que se clasifica según su ubicación
El sistema muscular del cuerpo humano incluye los músculos que se encuentran tanto en la superficie como en la capa interna, lo que permite varias funciones y movimientos. Los músculos superficiales generalmente son más fácilmente accesibles y visibles, mientras que los músculos profundos generalmente tienen funciones más especiales y están involucrados en más movimientos y apoyo internos.
P4.1.1 - Algún sistema muscular según su ubicación es músculo superficial.
Los músculos superficiales son los que están más cerca de la superficie de la piel, los músculos profundos son los que están más alejados de la superficie y los músculos intermedios están entre los dos primeros grupos.
P4.1.2 - Algún sistema muscular según su ubicación es músculo profundo.
Algunos sistemas musculares consisten principalmente en músculos profundos. Por ejemplo, el sistema muscular de la espalda está formado por músculos profundos como el músculo dorsal, el músculo transverso del cuello y el músculo serrato postero-inferior, entre otros. Estos músculos se encuentran debajo de otros músculos más superficiales, como el trapecio y los deltoides.
P4.2- Algún sistema muscular es sistema que se clasifica según su tejido
Argumentación: Los sistemas musculares de las células musculares consisten en células musculares especializadas, que difieren en su estructura y función. Los tres tipos principales de células musculares son las células del músculo liso, las células del músculo esquelético y las células del músculo cardíaco. Estas células musculares tienen propiedades únicas que se adaptan a sus funciones específicas en el cuerpo.
P4.2.1- Algún sistema muscular según su tejido es tejido cardíaco.
El tejido muscular cardíaco es uno de los tres tipos de tejido muscular que se encuentran en el cuerpo humano, los otros dos son el tejido muscular esquelético y el tejido muscular liso. El tejido del músculo cardíaco se encuentra exclusivamente en el corazón y es responsable de la contracción rítmica y coordinada del músculo cardíaco para bombear sangre por todo el cuerpo.
P4.2.2- Algún sistema muscular según su tejido es tejido liso.
El tejido liso es uno de los tres tipos de tejido muscular del cuerpo humano, junto con el tejido muscular esquelético y el tejido muscular cardíaco. El tejido liso se encuentra principalmente en las paredes de los órganos internos como el estómago, los intestinos, el útero y los vasos sanguíneos.
P4.2.3- Algún sistema muscular según su tejido es tejido esquelético
El sistema muscular consta de tres tipos de tejido muscular: tejido muscular esquelético, tejido muscular liso y tejido muscular cardíaco. El tejido muscular esquelético se encuentra en los músculos que se conectan a los huesos y permiten los movimientos corporales voluntarios, como caminar y levantar objetos.
P4.3.- Algún sistema muscular es sistema que se clasifica según su forma
Algunos músculos del cuerpo humano tienen formas específicas como fusiformes, circulares, planos, ventiladores o deltoides. Estas formas musculares se adaptan a las necesidades y funciones específicas de cada músculo en el cuerpo para que puedan realizar diferentes tipos de movimientos y cumplir con sus funciones biológicas. Por lo tanto, es válido que algunos sistemas musculares se caracterizan por su forma.
P4.3.1.- Algún sistema muscular según su forma es fusiforme
Porque es una estructura en forma de huso que es más ancha en el medio y se estrecha hacia los extremos. Muchos sistemas musculares del cuerpo humano, especialmente los implicados en la contracción y el movimiento de las extremidades, tienen esta forma.
P4.3.2.- Algún sistema muscular según su forma es circular
El músculo orbicular de los párpados es un músculo en forma de anillo que se encuentra alrededor del ojo y se encarga de cerrarlo. Por otro lado, el músculo orbicular del labio también es un músculo circular que se encuentra alrededor de la boca y se encarga de cerrarla y fruncir.
P4.3.3.- Algún sistema muscular según su forma es plano.
Argumentación: Algunos músculos esqueléticos son planos, como el temporal de la cabeza y el recto del abdomen. El músculo temporal está ubicado en la región temporal de la cabeza y se extiende desde la base del cráneo hasta la mandíbula inferior. Por otro lado, el recto abdominal se ubica en la cavidad abdominal y se extiende desde el pubis hasta el esternón.
P4.3.4.- Algún sistema muscular según su forma es deltoides
Argumentación: Es cierto ya que el deltoides es un músculo del hombro que tiene forma triangular o deltoides. Por lo tanto, cualquier sistema muscular que tenga la misma forma también podría considerarse un deltoides.
Referencias:
- Body, V. (n.d.). Sistema muscular | Aprenda anatomía muscular. Www.visiblebody.com. https://www.visiblebody.com/es/learn/muscular
- Sistema Muscular: Concepto, Funciones, Partes y Enfermedades. (n.d.). Concepto.de. https://concepto.de/sistema-muscular/
