Mentefacto Estadística

De WikiLev
Ir a la navegación Ir a la búsqueda

Estadística

Mentefacto Estadística.jpg

Paquete proposicional

Supraordinada

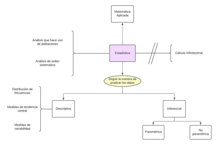
P1.- Toda estadística es matemática aplicada.

Isoordinadas

P2.1.- Toda estadística es análisis que hace uso de poblaciones.

P2.2.- Toda estadística es análisis de orden sistemático.

Exclusión

P3.- Ninguna estadística es cálculo infinitesimal

Infradordinadas

P4.1.- Alguna estadística, según la manera de analizar los datos, es descriptiva.

P4.1.1.- Toda estadística descriptiva es  estadística que hace uso de distribución de frecuencias.

P4.1.2.- Toda estadística descriptiva es estadística que hace uso de medidas de tendencia central.

P4.1.3.- Toda estadística descriptiva es estadística que hace uso de medidas de variabilidad.

P4.2.- Alguna estadística, según la manera de analizar los datos, es inferencial.

P4.2.1.- Alguna estadística inferencial es paramétrica.

P4.2.2.- Alguna estadística inferencial es no paramétrica.


Argumento proposicional

P1. Toda estadística es matemática aplicada.

Dado que la estadística es una rama de la matemática aplicada que se dedica al análisis, recolección y estudio de datos para ofrecer información interpretada que sea relevante en una investigación.

P2.1. Toda estadística es análisis que hace uso de poblaciones.

Porque la estadística analiza conjuntos de datos, estos pueden ser en masa o pequeños, sin embargo, necesita un conjunto específico de datos a analizar dependiendo de la investigación que se quiera hacer.

P2.2. Toda estadística es análisis de orden sistemático.

Ya que necesita orden al presentar los resultados obtenidos para que estos sean entendibles para el investigador y para el público en general, siendo así realmente útiles para futuras investigaciones.

P3. Ninguna estadística es cálculo infinitesimal.

Esto porque al ser una rama de la matemática, el cálculo infinitesimal se encarga de facilitar resoluciones para los que la matemática tradicional era insuficiente, mientras que la estadística se dedica a analizar la probabilidad, la tendencia, media, etc., de un evento “x” o “y” que ocurra.

P4.1. Alguna estadística, según la manera de analizar los datos, es descriptiva.

Pues la estadística se divide en dos grandes ramas, una de ellas es la estadística descriptiva, la cual se encarga de resumir la información contenida en los datos recogidos, a través de algunos métodos estadísticos como la desviación estándar, media, mediana, moda, etc.

P4.1.1. Toda estadística descriptiva es estadística que hace uso de distribución de frecuencias.

Dado que describe la manera en la que se distribuyen los datos recogidos de la población seleccionada, facilitando la investigación.

P4.1.2. Toda estadística descriptiva es estadística que hace uso de medidas de tendencia central.

Porque analiza y describe a qué tienden las variables según los datos recogidos y analizados a través del uso de media, mediana y moda, las cuales conforman a su vez las medidas de tendencia central.

P4.1.3. Toda estadística descriptiva es estadística que hace uso de medidas de variabilidad.

Pues describe cuánto pueden variar los datos recogidos de la muestra analizada, esto a través del uso de la varianza, desviación estándar, cuartiles y el rango.

P4.2. Alguna estadística, según la manera de analizar los datos, es inferencial.

Dado que la estadística se divide en dos grandes ramas, una de ellas es la estadística inferencial, la cual se encarga de inferir métodos y procedimientos a través de la inducción, concluyendo y determinando propiedades de una población estadística a partir de una parte de la misma.

P4.2.1. Alguna estadística inferencial es paramétrica.

Ya que esta rama de la estadística inferencial se ajusta a los llamados criterios paramétricos, entre los cuales hay: la media, y la desviación estándar, este método se vuelve recomendable cuando los datos se ajustan a una distribución conocida, independientemente de cuál sea.

P4.2.2. Alguna estadística inferencial es no paramétrica.

Porque esta rama de la estadística inferencial no se ajusta a los llamados criterios paramétricos, esta estudia las pruebas y modelos estadísticos, este método se vuelve recomendable cuando los datos no se ajustan a una distribución conocida.


Referencias

Byju's (Ed.). (2017). Statistics Definition. Byju’s. https://byjus.com/maths/statistics-definition/#:~:text=Characteristics%20of%20Statistics&text=It%20has%20an%20aggregate%20of,collected%20for%20a%20planned%20purpose

Chappelow, J. (2023, March 25). Statistics in Math: Definition, Types, and Importance. Investopedia. https://www.investopedia.com/terms/s/statistics.asp#:~:text=Investopedia%20%2F%20Dennis%20Madamba-

Wikipedia. (2022, December 7). Statistics. Wikipedia. https://en.wikipedia.org/wiki/Statistics#:~:text=Statistics%20is%20a%20mathematical%20body

Durán, A. (2020, February 10). Cálculo infinitesimal. El lenguaje matemático de la naturaleza - Catarata. Www.catarata.org. https://www.catarata.org/libro/calculo-infinitesimal_117726/