Mentefacto Sustantivo parte Semántica

De WikiLev
Ir a la navegación Ir a la búsqueda
Mentefactos del Sustantivo Semántico
Mentefactos Sustantivo Semántico

Paquete proposicional

Supraordinadas

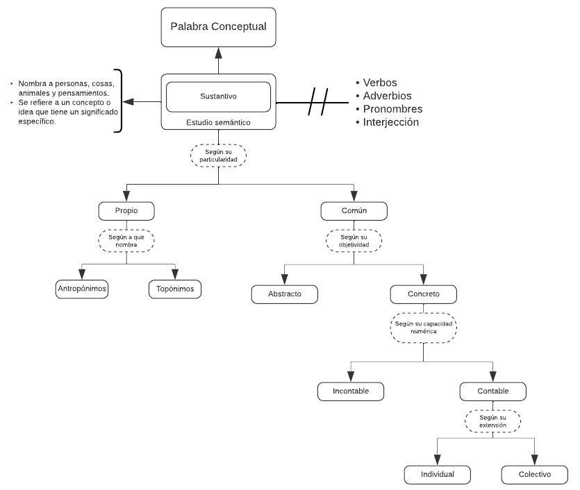
P.1. Todo Sustantivo es palabra conceptual.

Isoordinadas

P2.1. Todo sustantivo es la palabra que define el nombre de personas, animales y cosas.

P.2.2. Todo sustantivo es una palabra que refiere a un concepto o idea que tiene significado específico.

Exclusiones

P3.1. Ningún sustantivo es verbo.

P3.2. Ningún sustantivo es adverbio.

P3.3. Ningún sustantivo es pronombre.

P.3.4. Ningún sustantivo es interjección.

Infraordinadas

P4.1. Algunos sustantivos según su particularidad son palabras propias.

P.4.1.1 Algunos sustantivos propios según a que nombra es sustantivo antropónimo.

P.4.1.2. Algunos sustantivos propios según a que nombra son sustantivos topónimos.

P.4.2. Algunos sustantivos según su particularidad son sustantivos comunes.

P.4.2.1. Algunos sustantivos comunes según su objetividad son sustantivos abstractos.

P.4.2.2. Algunos sustantivos comunes según su objetividad son sustantivos concretos.

P.4.2.2.1. Algunos sustantivos concretos según su capacidad numérica son sustantivos incontables.

P.4.2.2.2. Algunos sustantivos concretos según su capacidad numérica son sustantivos contables.

P.4.2.2.2.1. Algunos sustantivos contables según su extensión son sustantivos individuales.

P4.2.2.2.2. Algunos sustantivos contables según su extensión son sustantivos colectivos.



Argumentaciones

P1. Todo sustantivo semántico es palabra conceptual.

Los sustantivos o nombres son palabras que sirven para designar personas, animales, lugares, cosas, ideas o sentimientos. Porque conceptualmente captan el sentido directo de un fenómeno o apreciación de un hecho, es decir, le ponen nombre.

P2.1. Todo sustantivo es la palabra que define el nombre de personas, animales y cosas.

Porque basándose en su percepción, los sustantivos permiten dar nombre a todos esos elementos que componen la realidad, determinando un nombre, que va a hacer una convención de la que se entenderá universalmente.

P.2.2. Todo sustantivo es una palabra que refiere a un concepto o idea que tiene significado específico.

Porque cuando se nombra a los elementos mediante palabras, cada una requiere de un significado determinado, que represente a dicha palabra.

P3.1. Ningún sustantivo es verbo.

El verbo es una palabra que expresa acciones, procesos, estados o existencia que afectan a personas o cosas, variando según el tiempo, modo, etc.

P3.2. Ningún sustantivo es adverbio.

Porque el adverbio no nombra, sino que modifica la forma en que se da el verbo, adjetivo, u otro adverbio, indican lugar, tiempo, cantidad, etc.

P3.3. Ningún sustantivo es pronombre.

El pronombre se emplea para hacer alusión a algo, pero sin usar su nombre, común o propio, que se utiliza como sustantivo.

P.3.4. Ningún sustantivo es interjección.

Porque la interjección se la menciona en un tono exclamativo, expresando un estado de ánimo, captando atención, se la escribe entre signos de admiración.

P4.1. Algunos sustantivos según su particularidad son palabras propias.

Los sustantivos propios forman parte, muchas veces, del sujeto de una oración. Al determinar los nombres de lugares, o de personas.

P.4.1.1 Algunos sustantivos propios según a que nombra es sustantivo antropónimo.

El sustantivo antropónimo, como su etimología lo indica, son los nombres propios con los que se conoce a las personas. Por lo que deben ir en mayúscula y deben seguir ortografía.

P.4.1.2. Algunos sustantivos propios según a que nombra son sustantivos topónimos.

El sustantivo topónimo es el que se encarga de dar nombre a los lugares geográficamente, muchos de ellos tienen origen en apellidos o nombres de personas, porque pueden ser al mismo tiempo antropológicos, o dan una idea o rasgo físico del lugar.

P.4.2. Algunos sustantivos según su particularidad son sustantivos comunes.

Porque los sustantivos comunes con las palabras que nombran a objetos, animales, lugares o personas; diferenciándose de los propios al no distinguir los nombres del resto, es decir, de una forma más general, como: la muchedumbre, la ciudad, el gato, etc.

P.4.2.1. Algunos sustantivos comunes según su objetividad son sustantivos abstractos.

Porque los sustantivos abstractos son aquellos que nombran ideas o sentimiento, esto mediante la percepción que se le da al objeto, en este caso sin referirse a una realidad material o tangible del mismo.

P.4.2.2. Algunos sustantivos comunes según su objetividad son sustantivos concretos.

Porque los sustantivos concretos se refieren a aquellos que nombran seres o cosas que se perciben por los sentidos, es decir, de una manera tangible al tener un referente material y no ideal.

P.4.2.2.1. Algunos sustantivos concretos según su capacidad numérica son sustantivos incontables.

Los sustantivos incontables son aquellos sustantivos que dan nombre a los objetos que no se pueden cuantificar, al tratarse de objetos que no se pueden precisar en unidades separadas para un conteo.

P.4.2.2.2. Algunos sustantivos concretos según su capacidad numérica son sustantivos contables.

Los sustantivos contables dan nombre a los objetos que se pueden contar, por su capacidad de separar en unidades cuantificables, es decir, fáciles de concebir de manera aislada; y podemos referirnos a ellos de manera aislada.

P.4.2.2.2.1. Algunos sustantivos contables según su extensión son sustantivos individuales.

Los sustantivos individuales determinan el nombre de un solo elemento, como por ejemplo: jugador, perro, abeja; es decir, nombrar de manera singular una cosa.

P4.2.2.2.2. Algunos sustantivos contables según su extensión son sustantivos colectivos.

Los sustantivos colectivos designan nombre a un grupo de elementos, es decir, de manera plural, en el conjunto que correspondan, como: equipo, bandada, jauría.


Referencias