Pseudementefacto del Reino Plantae

De WikiLev
Ir a la navegación Ir a la búsqueda
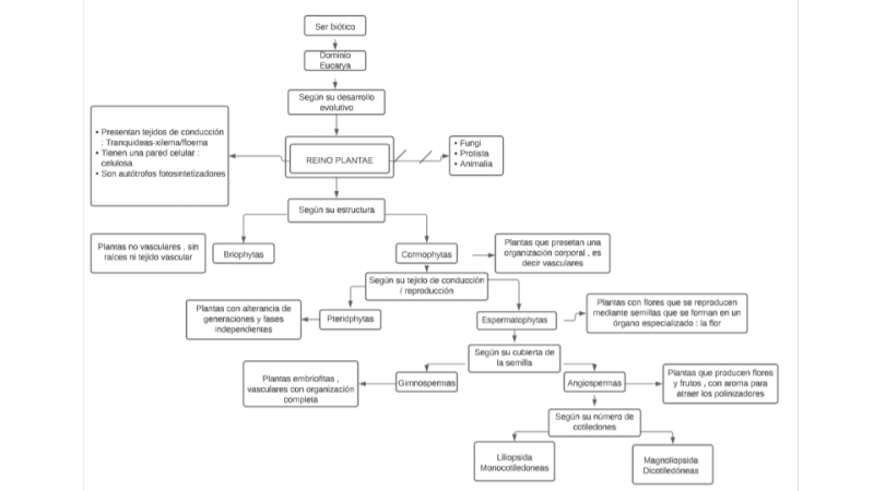
Mentefacto del Reino Plantae

Plantas

Paquete proposicional:

P1: Todo reino plantae pertenece al dominio eucarya

P1.1: Todo reino plantae es ser biótico

P2: Todo reino plantae es autótrofo fotosintetizador

P2.1: Todo reino plantae está compuesto por tejidos de conducción : xilema/floema

P2.2: Todo reino plantae es poseedor de pared celular : celulosa

P3 : Ningún reino plantae es reino fungi

P3.1 : Ningún reino plantae es reino animalia

P3.2 : Ningún reino plantae es reino protista

P4: Algunas plantas son briophytas según su estructura

P5:  Toda Cormofita es planta con organización corporal y vascular

P5.1: Alguna cormofita es pteridofitas según su tejido de conducción o reproducción

P5.2: Toda pteridofita es planta con alternancia de generaciones y fases independientes

P5.3: Alguna cormofita es espermatofita  según su tejido de conducción o reproducción

P5.4: Toda espermatofita es planta que presenta flores y se reproduce mediante semillas

P6 : Alguna espermatofita es gimnosperma según la cubierta de su semilla

P6.1: Toda gimnosperma es planta embriofita  y vascular con organización completa

P6.2: Alguna espermatofita es angiosperma según la cubierta de su semilla

P6.3: Toda angiosperma es planta que produce flores y frutos con aroma

P7: Alguna angiosperma es liliopsida monocotiledóneas

P7.1: Alguna angiosperma es magnoliopsida dicotiledónea

Análisis proposicional

P1: Todo reino plantae pertenece al dominio eucarya

Porqué el dominio de eucariotas comprende casi todos los organismos unicelulares y muchos organismos pluricelulares, y el reino plantae cumple con varias características de este dominio.

CP: Dominio eucarya

CS: Reino plantae

MENTEFACTO PROPOSICION 1

P1.1: Todo reino plantae es ser biótico

Porqué el ser biótico corresponde a los organismos que están vivos y que mediante el cumplimiento de su ciclo de vida interactúan con otros organismos y componen un ecosistema.

CP: Ser biótico

CS: Reino plantae

MENTEFACTO PROPOSICION 1.1

P2: Todo reino plantae es autótrofo fotosintetizador

Porque los autótrofos fotosintetizadores captan energía solar y absorben el dióxido de carbono y el agua de su entorno. Mediante este proceso fabrican materia orgánica.

CP: Autótrofo fotosintetizador

CS: Reino plantae

MENTEFACTO PROPOSICION 2

P2.1: Todo reino plantae es compuesto de tejidos de conducción : xilema/floema

Porque desde el punto fisiológico las plantas necesitan a los tejidos conductores para su crecimiento ya que estos distribuyen agua y  sustancias orgánicas ,  pero también son tejidos que hacen de soporte  a modo de esqueleto de las partes aéreas de las plantas y conjuntamente a su consistencia en lo subterráneo.

CP: Compuesto de tejidos de conducción

CS: Reino plantae

MENTEFACTO PROPOSICION 2.1

P2.2: Todo reino plantae es poseedor de pared celular : celulosa

Porqué la pared celular , es la responsable de la forma y el tamaño a las células de las plantas y a su vez la estructura que las protege y las mantiene a modo de exoesqueleto.

CP: Pared celular

CS: Reino plantae

MENTEFACTO PROPOSICION 2.2

P3 : Ningún reino plantae es reino fungi

Porque los hongos son organismos eucariotas tal como las plantas , pero  estos poseen pared celular de quitina mientras que las plantas una pared celular de celulosa

CP: Reino Fungi

CS: Reino Plantae

MENTEFACTO PROPOSICION 3

P3.1 : Ningún reino plantae es reino animalia

Porque el reino plantae poseen pared celular de celulosa mientras que el reino animala no posee ninguna pared celular

CP: Reino animalia

CS: Reino plantae

MENTEFACTO PROPOSICION 3.1

P3.2 : Ningún reino plantae es reino protista

Porque el reino plantae son organismos multicelulares eucarióticos , autotrofos mientras que el reino protista son organismos unicelulares y multicelulares de células  eucariotas , se pueden reproducir mediante la formación de esporas y son capaces de moverse

CP: Reino protista

CS: Reino plantae

MENTEFACTO PROPOSICION 3.2

P4: Algunas plantas son briophytas según su estructura

Porque son plantas que no poseen tejido vascular ni raíces , si no que absorben agua y nutrientes del aire a través de toda su superficie

CP: Briophytas

CS: Plantas

MENTEFACTO PROPOSICION 4

P5:  Toda Cormofita es planta con organización corporal y vascular

Porque toda cormofita se caracteriza por tener tres órganos : Raíz es  un órgano de la planta , generalmente subterráneo , cuyas funciones son fijas la planta al suelo y absorber agua y sales minerales , el Tallo es el eje de la parte aérea , ya que sostiene a las hojas , flores y frutos y contiene sus vasos conductores  y las Hojas , que son órganos verdes , generalmente aplanados que salen del tallo y realizan funciones básicas como la fotosíntesis , evapotranspiración , intercambio gaseoso etc.

CP: Planta con organización corporal y vascular

CS: Cormofita

MENTEFACTO PROPOSICION 5

P5.1: Alguna cormofita es pteridofitas según su tejido de conducción o reproducción

Porque son plantas sin flores ni frutos que abundan en lugares sombríos y húmedos , en los bosques o márgenes del curso de agua. SOn los vegetales que una vez mineralizados y fosilizados formaron el carbón en la era primaria

CP: Pteridofitas según su tejido de conducción o reproducción

CS: Cormofita

MENTEFACTO PROPOSICION 5.1

P5.2: Toda pteridofita es planta con alternancia de generaciones y fases independientes

Porque son plantas que presental alternancia de generaciones y fases independientes donde el esporofito (asexual) está más desarrollado que el gametofito (sexual)

CP: Planta con alternancia de generaciones y fases independientes

CS: Pteridofitas

MENTEFACTO PROPOSICION 5.2

P5.3: Alguna cormofita es espermatofita  según su tejido de conducción o reproducción

Porque las espermatofitas son cormofitas , más evolucionadas que las pteridofitas con raíz, tallo y hojas bien desarrolladas.

CP: Espermatofita según su tejido de conducción o reproducción

CS: Cormofita

MENTEFACTO PROPOSICION 5.3

P5.4: Toda espermatofita es planta que presenta flores y se reproduce mediante semillas

Son plantas que se reproducen mediante semillas que se forman de un órgano especializado : la flor . Producen polen y semillas.

CP: Planta que presenta flores y se reproduce mediante semillas

CS: Espermatofitas

MENTEFACTO PROPOSICION 5.4

P6 : Alguna espermatofita es gimnosperma según la cubierta de su semilla

Porque las gimnospermas son plantas que producen semillas desnudas , poseedoras de conos masculinos separados de los femeninos , su polinización ocurre a través del viento

CP: Gimnosperma

CS: Espermatofita

MENTEFACTO PROPOSICION 6

P6.1: Toda gimnosperma es planta embriofita  y vascular con organización completa

Porque son plantas fotoautótrofos con cloroplastos , vasculares ya que presentan un cuerpo de organización compleja con tejidos y órganos ( raíz , tallo y hojas)

CP: Planta embriofita y vascular con organización completa

CS: Gimnosperma

MENTEFACTO PROPOSICION 6.1

P6.2: Alguna espermatofita es angiosperma según la cubierta de su semilla

Porque las espermatofitas se clasifican según su semillas

CP: Angiosperma

CS: Espermatofita

MENTEFACTO PROPOSICION 6.2

P6.3: Toda angiosperma es planta que produce flores y frutos con aroma

Las angiospermas son el grupo de plantas más abundante y diversas que producen flores y frutos con aromas para atraer los polinizadores como dispensadores. Además, en este grupo hay plantas que producen estructuras que son parte del mecanismo de dispersión del fruto y la semilla.

CP: Planta que produce flores y frutos con aroma

CS: Angiosperma

MENTEFACTO PROPOSICION 6.3

P7: Alguna angiosperma es liliopsida monocotiledóneas

Porqué se distinguen por la presencia de un sólo cotiledón para alimentar a sus embriones , sin embargo poseen más características propias , como la venación paralela de sus hojas y flores con piezas que se distribuyen en una simetría de tres o seis pares. Su tejido vascular no está organizado en algún patrón particular el sistema radicular no distingue una raíz dominante. Poseen polen con un poro

CP: Liliopsida monocotiledónea

CS: Angiosperma

MENTEFACTO PROPOSICION 7

P7.1: Alguna angiosperma es magnoliopsida dicotiledónea

Porque se caracteriza por presentar dos cotiledones durante el desarrollo temprano de su embrión. Tienen hojas con venación ramificada y sus flores tienen por lo general 4 o 5 piezas , Su tejido vascular forma un anillo concéntrico en el tallo. Pueden ser plantas herbáceas o desarrollar tejidos lignificados. Poseen polen con tres poros.

CP: Magnoliopsida dicotiledónea

CS: Angiosperma

MENTEFACTO PROPOSICION 7

REFERENCIAS ._

  • Diferencias entre gimnospermas y angiospermas (artículo). (n.d.). Khan Academy. https://es.khanacademy.org/science/biologia-pe-pre-u/x512768f0ece18a57:reino-plantae-y-sus-caracteristicas/x512768f0ece18a57:reino-plantae-clasificacion/a/1315-diferencias-entre-gimnospermas-y-angiospermas
  • Espermatófitas: (n.d.). Botanica.cnba.uba.ar. https://botanica.cnba.uba.ar/Pakete/3er/Vegetales/6666/Espermatofitas.html
  • Hojacopiar.gif (Imagen GIF, 400 × 210 píxeles) - Escalado (0 %). (n.d.). Retrieved April 22, 2023, from https://biologia-geologia.com/BG1/104_espermatofitas.html#:~:text=Las%20espermatofitas%20son%20las%20plantas
  • PLANTAS BRIÓFITAS: ejemplos y características - ¡Resumen! (n.d.). Ecologiaverde.com. https://www.ecologiaverde.com/plantas-briofitas-ejemplos-y-caracteristicas-1939.html
  • Por qué las PLANTAS son SERES VIVOS - ¡Resumen! (n.d.). Ecologiaverde.com. Retrieved April 22, 2023, from https://www.ecologiaverde.com/por-que-las-plantas-son-seres-vivos-3181.html
  • Práctica del Reino Plantae: Fanerógamas (practica). (n.d.). Khan Academy. Retrieved April 22, 2023, from https://es.khanacademy.org/science/biologia-pe-pre-u/x512768f0ece18a57:reino-plantae-y-sus-caracteristicas/x512768f0ece18a57:reino-plantae-clasificacion/e/13-1-7-pr-ctica-del-reino-plantae--faner-gamas
  • Reino Fungi: Concepto, Tipos, Características y Ejemplos. (n.d.). Concepto.de. https://concepto.de/reino-fungi/
  • Reino Plantae: características de las plantas (artículo). (n.d.). Khan Academy. https://es.khanacademy.org/science/biologia-pe-pre-u/x512768f0ece18a57:reino-plantae-y-sus-caracteristicas/x512768f0ece18a57:reino-plantae-clasificacion/a/1311-reino-plantae-clasificacin