Pseudomentefacto Derecho a vivienda

De WikiLev
Ir a la navegación Ir a la búsqueda
Mentefacto conseptual de derecho a vivienda

______________________________________________________________________________________________________________________________________________________________________

Paquete proposicional

Supraordinadas

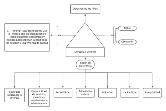
P1: Todo derecho a la vivienda es derecho de los niños.

Isoordinadas

P2.1: Todo derecho a la vivienda es tener un lugar digno donde vivir.

P2.2: Todo derecho a vivienda son ciudadanos de todos los perfiles económicos y socioculturales tengan la posibilidad de acceder a una vivienda de calidad.

Infraordinadas

P3.1: Algún derecho a la vivienda según su preferencia es seguridad jurídica de la tendencia.

P3.2: Algún derecho a la vivienda según su preferencia es disponibilidad de servicios, materiales, instalaciones e infraestructura.

P3.3: Algún derecho a la vivienda según su preferencia es accesibilidad.

P3.4: Algún derecho a la vivienda según su preferencia es adecuación cultural.

P3.5: Algún derecho a la vivienda según su preferencia es ubicación.

P3.6: Algún derecho a la vivienda según su preferencia es habitabilidad.

P3.7: Algún derecho a la vivienda según su preferencia es asequibilidad.

Exclusiones

P4.1: Ningún derecho a vivienda es salud.

P4.2: Ningún derecho a vivienda es obligación.

______________________________________________________________________________________________________________________________________________________________________

_____________________________________________________________________________________________________________________________________________________________________

Argumentaciones

P1: Todo derecho a la vivienda es derecho de los niños.

Argumentación:Porque los niños necesitan un lugar donde puedan vivir, descansar, divertirse y comer para su bienestar. También para que pueda ser sus tareas o trabajos de escuela o colegio.

P2.1: Todo derecho a la vivienda es tener un lugar digno donde vivir.

Argumentación:Porque las personas necesitan un lugar donde llegar a descansar bajo un techo para que al siguiente día puedan seguir con sus actividades.

P2.2: Todo derecho a vivienda son ciudadanos de todos los perfiles económicos y socioculturales tengan la posibilidad de acceder a una vivienda de calidad.

Argumentación:Porque las personas necesitan generar dinero para así poder tener una vivienda de calidad donde llegar.

P3.1: Algún derecho a la vivienda según su preferencia es seguridad jurídica de la tendencia.

Argumentación:Porque cada persona debe tener un nivel de seguridad en su situación de vivienda para estar protegido frente al desalojo forzoso o arbitrario, el hostigamiento u otras amenazas.

P3.2: Algún derecho a la vivienda según su preferencia es disponibilidad de servicios, materiales, instalaciones e infraestructura.

Argumentación:Porque Los Estados deben garantizar que las viviendas ofrecen las instalaciones necesarias para la salud, la seguridad, la comodidad y la nutrición.

P3.3: Algún derecho a la vivienda según su preferencia es accesibilidad.

Argumentación:Porque todo el mundo debe tener acceso a una vivienda adecuada, especialmente los más vulnerables.

P3.4: Algún derecho a la vivienda según su preferencia es adecuación cultural.

Argumentación:Porque los materiales de construcción de las viviendas deben estar conectados con la expresión de la identidad cultural y la diversidad de la vivienda, según corresponda a las comunidades dentro del contexto particular. Los esfuerzos para modernizar la vivienda deben tener adaptarse a las creencias y necesidades de los habitantes.

P3.5: Algún derecho a la vivienda según su preferencia es ubicación.

Argumentación:Porque en muchos casos, tanto en las ciudades como en las zonas rurales, el transporte puede ser costoso y consumir mucho tiempo.

P3.6: Algún derecho a la vivienda según su preferencia es habitabilidad.

Argumentación:Porque la vivienda adecuada debe proporcionar a sus habitantes un espacio suficiente, ser segura para vivir y dar protección contra el frío, el calor, la lluvia y otros elementos de la naturaleza y riesgos estructurales.

P3.7: Algún derecho a la vivienda según su preferencia es asequibilidad.

Argumentación:Porque la vivienda y los costos relacionados con la vivienda deben ser proporcionales a los niveles de ingresos, y en un nivel que no comprometa otras necesidades básicas.

P4.1: Ningún derecho a vivienda es salud.

Argumentación:Porque el derecho de vivienda se preocupa que tengas un lugar donde puedas descansar o llegar, por lo tanto la saluda se preocupa por tu estado de ánimo y por tu salud o condición en la que estás en ese instante, también se aseguran que no tengas ninguna enfermedad o alergia a algún objeto o comida.

P4.2: Ningún derecho a vivienda es obligación.

Argumentación:Porque la obligacion es aquella que tiene por objeto una prestación consistente en desarrollar cualquier actividad diferente de la de dar.

______________________________________________________________________________________________________________________________________________________________________

Referencias