Pseudomentefacto unidades de mil
Paquete proposicional
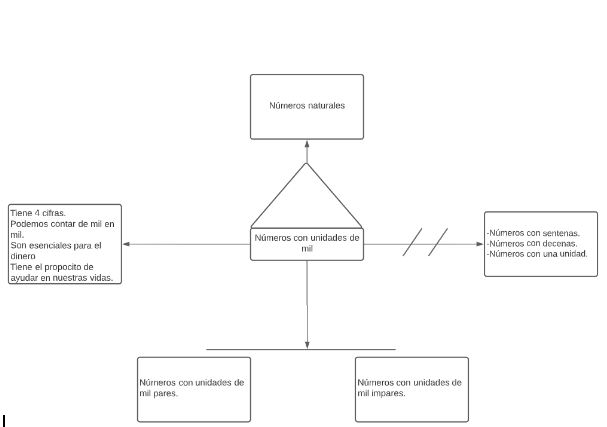
Supraordinada:
P1.Todo número con unidades de mil es número natural.
Isoordinada
P2.1.Todo número con unidades de mil tiene cuatro cifras.
P2.2.Todo número con unidades de mil se puede contar de mil en mil.
P2.3.Todos los números con unidades de mil son esenciales para el dinero.
P2.4.Todo número con unidades de mil tiene el propósito de ayudar en nuestras vidas.
Exclusión
P3.1.Ningún número con unidades de mil es número con decenas.
P3.2.Ningún número con unidades de mil es número con centenas.
P3.3.Ningún número con unidades de mil es números unitarios.
Infraordinada
P4.1.Algún número con unidades de mil es números con unidades de mil pares.
P4.2.Algún número con unidades de mil es números con unidades de mil impares.
Mentefactos proposicionales
Argumentaciones:
P1.Todo número con unidades de mil es número natural.
Porque los números naturales son infinitos, no tienen fracciones, no tienen decimales, y no son números de origen negativo, características que cumplen los números con unidades de mil.
P2.1.Todo número con unidades de mil tiene cuatro cifras.
Porque tiene cuatro cifras, se cuentan de derecha a izquierda, las unidades, decenas, centenas y por último, unidades de mil.
P2.2.Todo número con unidades de mil se puede contar de mil en mil.
Ya que como son números con varios ceros, se los puede contar de esa manera con mayor facilidad que hacerlo en uno en uno o cinco en cinco.
P2.3.Todos los números con unidades de mil son esenciales para el dinero.
Ya que son números con grandes cantidades, son usados para hacer grandes cantidades de dinero o digitarlos en registros de salarios de personas con un mayor rango en una empresa muy alta.
P2.4.Todos los números con unidades de mil tienen el propósito de ayudar en nuestras vidas.
Como todas las matemáticas y números, tienen el propósito de ayudar y facilitar nuestra vida diaria con cálculos que podría ayudarnos en un futuro cuando nos pidan ayuda o necesitemos hacer algo importante.
P3.1.Ninguno número con unidades de mil es números con decenas.
Ya que los números con unidades de mil tienen 4 cifras, mientras que los números con decenas tienen apenas 2, además se usan para medir números más diminutos.
P3.2.Ningún número con unidades de mil son números con centenas.
Ya que los números con unidades de mil son aquellos que tienen 4 cifras, mientras que los números con centenas tienen 3 cifras en sus números, además se usan para cosas más pequeñas comparación con los números de unidades de mil.
P3.3.Ningún número con unidades de mil es un número unitario.
Ya que los números con unidades de mil tienen 4 cifras, mientras los números unitarios apenas tienen 1, se usan para números realmente diminutos, son del 1 al 9.
P4.1.Algún número con unidades de mil es números con unidades de mil pares.
Ya que tienen dos clases, una de estas es el unidades de mil pares, que termina en números pares, es decir, números como: (2, 4, 6, 8, 0).
P4.2.Algún número con unidades de mil es número con unidades de mil impares.
Ya que terminan en números impares, es decir, (1, 3, 5, 7, 9), es la otra clasificación de los números con unidades de mil según su paridad.
Referencias:
- Primaria, Mundo. “Las Unidades de Millar.” Mundo Primaria, www.mundoprimaria.com/recursos-matematicas/las-unidades-de-millar.
- “TOMi.digital - Las Unidades de Millar 2° de Primaria #3.” TOMi.digital, tomi.digital/es/28068/las-unidades-de-millar-2-de-primaria-3?utm_source=google&utm_medium=seo. Accessed 21 Apr. 2023.
- “Miles Y Millones, Claves de Escritura | FundéuRAE.” Www.fundeu.es, 7 Nov. 2014, www.fundeu.es/recomendacion/miles-y-millones-claves-de-escritura/#:~:text=Los%20miles%20se%20separan%20con%20espacio%2C%20no%20con%20punto%20ni%20coma&text=Seg%C3%BAn%20las%20normas%20internacionales%20y. Accessed 21 Apr. 2023.
