SeresNaturales10moPerspicaces

De WikiLev
Ir a la navegación Ir a la búsqueda
Mentefacto Seres Naturales


Paquete Propocisional

Supraordinada

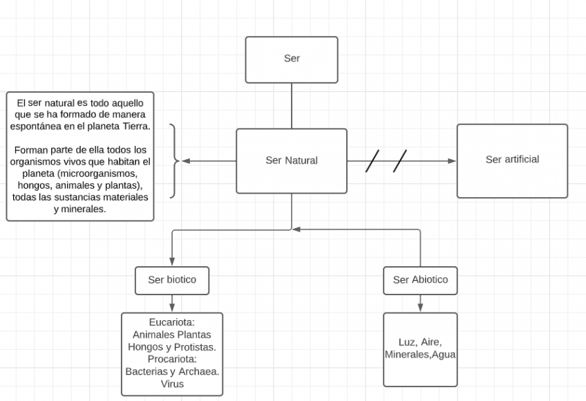
P1. Todo ser natural es ser

Isoordinadas

P2.Todo ser natural es aquello que se ha formado de manera espontánea en el planeta Tierra.

P3. Algún ser natural es organismo vivo que habita en el planeta.

P4. Algún ser natural es ser inerte.

Excluciones

P4.1 Ningún ser natural es ser artificial.

Infraordinadas

P4.2. Algún ser natural es ser biotico.

P4.2.1 Algún ser biotico es ser eucariota.

P4.2.2 Algún ser biotico es procariota.

P4.2. Algún ser natural es virus.

P4.3 Algún ser natural es ser abiotico.

Mentefactos proposicionales

P1. Todo ser natural es ser.
P2.Todo ser natural es aquello que se ha formado de manera espontánea en el planeta Tierra.
P3. Algún ser natural es organismo vivo que habita en el planeta.
P.4 Algun ser natural es ser inerte
P4.1 Ningún ser natural es ser artificial
P4.2. Algún ser natural es ser biotico.
P4.2.1 Algún ser biotico es ser eucariota.
P4.2.2 Algún ser biotico es procariota.
P4.2. Algún ser natural es virus.
P4.3 Algún ser natural es ser abiotico.

Argumentaciones

P1. Todo ser natural es ser

Argumentacion: Porque todo ser natural ocupa un lugar en el espacio y entorno.


P2.Todo ser natural es aquello que se ha formado de manera espontánea en el planeta Tierra.

Argumentacion: Porque fue lo primero que se llego a crear en el planeta porque era necessario para progresar en la creacion del mundo.


P3. Algún ser natural es organismo vivo que habita en el planeta.

Argumentacion: Porque la naturaleza lo llego a crear para que pueda haber un balance entre los elementos ademas de ayudar a que la naturaleza pueda mantenerse.


P4. Algún ser natural es ser inerte.

Argumentacion: Porque son creados por la naturaleza y sirven para dar sustento a los seres bioticos y que los seres bioticos ayuden a los inertes para mantenerse.


P4.1 Ningún ser natural es ser artificial.

Argumentacion: Porque cualquier cosa que se haya modificado por el ser humano deja de ser natural y se hace artificial.


P4.2. Algún ser natural es ser biotico.

Argumentacion: Porque son los seres creados por la naturaleza que tienen vida y que cumplen una funcion en especifico y esto ayuda a la relacion con otros organismos.


P4.2.1 Algún ser biotico es ser eucariota.

Argumentacion: Porque los seres eucariotas tienen una membrana que encierra el núcleo separándolo del citoplasma y esto fovarece a algunos organismos.


P4.2.2 Algún ser biotico es procariota.

Argumentacion: Porque los seres procariotas poseen estructuras con membranas en su interior, es decir, su contenido intracelular está esparcido en el citoplasma.


P4.3. Algún ser natural es virus.

Argumentacion: Porque es un organismo que necesita de un huesped (animal) para poder reproducirse y eso lo hace un ser natural pero no un ser biotico.


P4.4 Algún ser natural es ser abiotico.

Argumentacion: Porque los seres abióticos forman parte de la naturaleza y ayudan a esta para poder mantenerse al igual de apoyar a los seres vivos aunque no tengan vida.


Referencias

  • Ana Zita Fernandes. (2021, July 7). Factores bióticos y abióticos: qué son, cuáles son y ejemplos. Diferenciador; Diferenciador. https://www.diferenciador.com/factores-bioticos-y-abioticos/
  • ‌CK-12 Foundation. (2023). CK12-Foundation. CK-12 Foundation; CK-12 Foundation. https://flexbooks.ck12.org/cbook/ck-12-conceptos-biologia/section/2.2/primary/lesson/c%C3%A9lulas-procariotas-y-eucariotas/#:~:text=Las%20c%C3%A9lulas%20procariotas%20son%20c%C3%A9lulas,c%C3%A9lulas%20procariotas%20son%20los%20ribosomas.
  • FORMAS NATURALES Y ARTIFICIALES. (n.d.). http://www.juntadeandalucia.es/averroes/centros-tic/21003712/helvia/sitio/upload/5_FORMAS_NATURALES_Y_ARTIFICIALES.pdf
  • ‌Proyecto Investic. (2016). Seres Naturales, Artificiales y Fósiles [YouTube Video]. In YouTube. https://www.youtube.com/watch?v=GcsQx68bck4